当前位置: 首页 > 认定动态

关于举办电子商务师二级、三级、四级职业技能等级培训班的通知

发布时间:2022/11/29 15:30:39

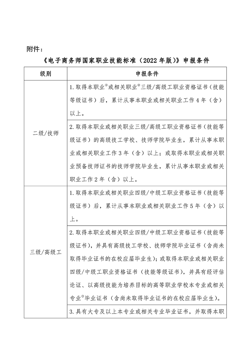
关于举办电子商务师二级、三级、四级职业技能等级认定培训班的通知(中教培〔2022〕43号)_00.jpg

关于举办电子商务师二级、三级、四级职业技能等级认定培训班的通知(中教培〔2022〕43号)_01.jpg

关于举办电子商务师二级、三级、四级职业技能等级认定培训班的通知(中教培〔2022〕43号)_02.jpg

关于举办电子商务师二级、三级、四级职业技能等级认定培训班的通知(中教培〔2022〕43号)_03.jpg

关于举办电子商务师二级、三级、四级职业技能等级认定培训班的通知(中教培〔2022〕43号)_04.jpg

关于举办电子商务师二级、三级、四级职业技能等级认定培训班的通知(中教培〔2022〕43号)_05.jpg

关于举办电子商务师二级、三级、四级职业技能等级认定培训班的通知(中教培〔2022〕43号)_06.jpg