各单位:
为贯彻落实中共中央办公厅、国务院办公厅《关于加强新时代高技能人才队伍建设的意见》和人社部《关于改革完善技能人才评价制度的意见》(人社部发(2019)90号)的精神,全面推行职业技能等级制度,进一步推动职业技能提升行动实施,提高技能培训效果,中教畅享拟将举办供应链管理师一级、二级、三级培训班。现将有关事宜通知如下:
一、培训对象
1. 供应链管理相关专业学生或者从事供应链管理相关专业教学工作的老师;
2.从事或计划从事供应链管理相关工作的企事业人员;
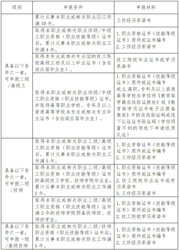
3.其他满足供应链管理师一级、二级、三级报考条件的人员。(申报条件详见附件)
二、培训方式及时间
1.培训方式
培训采用云平台在线学习、直播授课和双师在线答疑相结合的培训方式。
2.培训时间
供应链管理师三级(一期) 3月28日—4月12日
供应链管理师二级(一期) 5月10日—5月24日
供应链管理师一级(一期) 5月11日—5月25日
供应链管理师三级(二期) 6月11日—6月22日
三、培训内容



四、培训及考试说明
1.培训学员经培训达规定标准学时数且考核合格,可获得由主办方颁发的结业证书。
2.培训学员参加线下职业技能等级认定,认定考试合格后可获得职业技能等级证书。
五、培训特色
1.技能全面提升:打破传统教学思维,将培训所学教育体系及供应链管理技能运用到实际教学中,促进专业技能和知识教学融合创新;
2.讲师资历深厚:授课讲师均在供应链管理行业深耕多年,具有丰富的从业经验和课程研发经验;
3.权威认证证书:学员参训后报名职业技能等级认定,合格后将由中教畅享科技股份有限公司颁发“供应链管理师职业技能等级证书”;
4.双师在线答疑:讲师进行授课内容的讲解和问题解答;班主任全程跟踪,协助考试报名、资料填写、学习跟踪、疑难解答,学员可享受无忧服务。
六、报名方式
请直接与课程顾问联系,沟通详细课程安排和报考标准:

七、培训费用及付款方式
供应链管理师三级 3480元/人
供应链管理师二级 4680元/人
供应链管理师一级 6880元/人
培训费用包含资料费、师资费、平台使用费,由主办单位开具“培训费”发票。
收款信息:
单位名称:潍坊高新区中教畅享职业培训学校有限公司
开户行及账号:交通银行潍坊虞河南路支行
377899991013000426140
行号:301458000214
亦可扫描下方二维码完成缴费:

八、考试地点:北京
《国家职业标准编制技术规程(2023年版)》申报条件

①相关职业:采购员,销售员,仓储员,装卸搬运和运输代理服务人员,邮政和快递服务人员,轨道、道路、航空、水上货物运输人员等。
②本专业或相关专业:市场营销、电子商务、工商企业管理、国际贸易、网络营销、连锁经营与管理、财务管理、现代物流、航空物流、经济贸易类、管理科学与工程类、工业工程等。