当前位置:
首页
>
认定计划
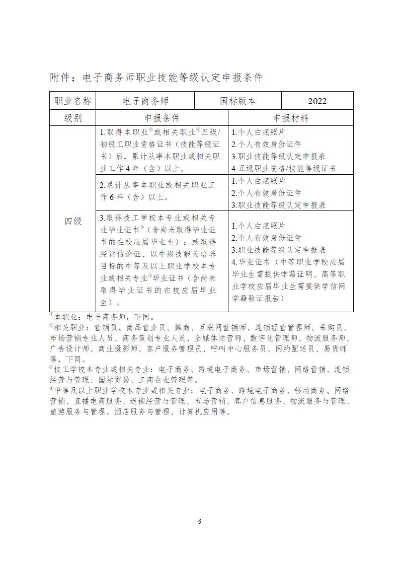
关于举办电子商务师(四级)职业技能等级认定的通知
发布时间:2023/02/10 12:26:28
上一篇:
数字技术技能提升“畅享”行动—“新职业”宣传月活动正式启动
下一篇:
关于开展2023年北京市社会化职业技能等级认定有关工作的通知