各单位:
为贯彻落实人力资源和社会保障部《关于改革完善技能人才评价制度的意见》(人社部发〔2019〕90号)精神,全面推行职业技能等级制度,进一步推动职业技能提升行动实施,根据河南省职业技能等级评价指导中心相关文件要求,中教畅享(河南)科技有限公司将于2024年6月15日举办电子商务师(三级、四级)职业技能等级认定工作,现将有关事项通知如下:
一、认定范围
(一)职业名称:电子商务师
(二)认定等级:三级/高级工、四级/中级工
(三)认定工种:网商
二、认定费用
三级/高级工:455元/人次。
四级/中级工:410元/人次。
三、认定时间与地点
认定时间:2024年6月15日
认定地点:河南省郑州市
(具体时间、地点详见准考证)
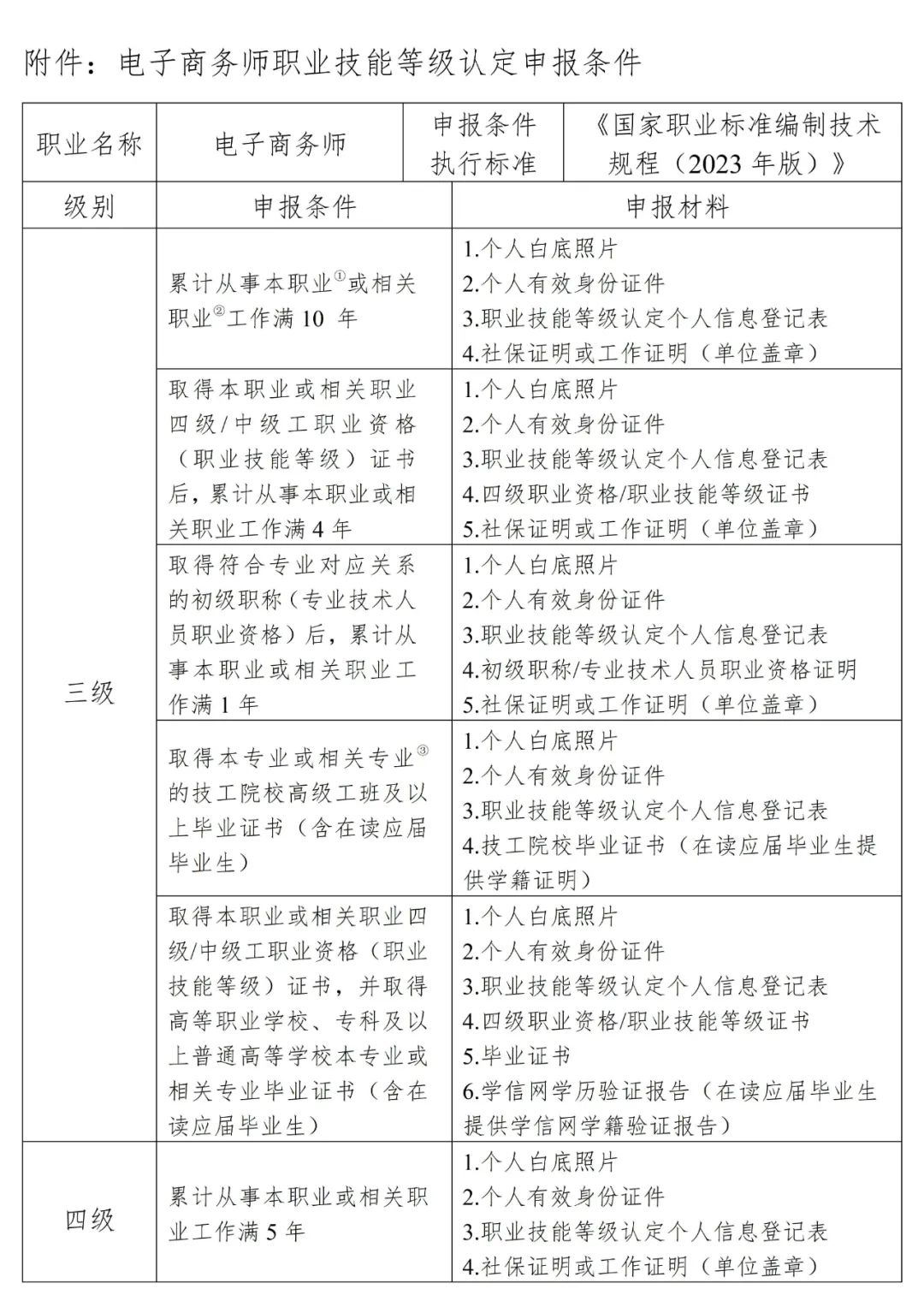
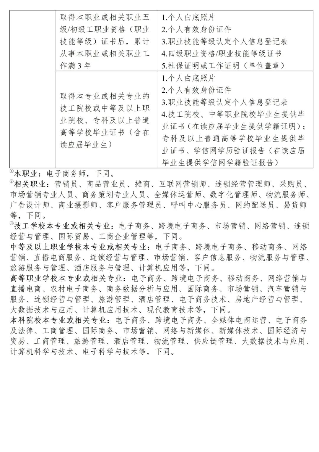
四、申报条件
符合《国家职业标准编制技术规程(2023年版)》中三级、四级申报条件的考生,可报名参加对应级别的职业技能等级认定。具体申报条件及需提交的申报材料见附件。
五、认定方式
(一)理论知识考试主要考核从业人员从事本职业应掌握的基本要求和相关知识要求;技能考核主要考核从业人员从事本职业应具备的技能水平,解决实际问题的能力。
(二)理论知识与技能考核均以机考方式进行。理论知识考试和技能考核均实行百分制,成绩皆达60分(含)以上者为合格。其中理论知识考试时间90分钟,技能考核时间为120分钟。
六、报名相关事宜
(一)报名时间即日起至2024年5月28日。
(二)报考人员需登录电子商务师职业技能等级认定管理平台网站(网址:http://www.jinengpingjia.com/,以下简称报名平台),进入“考试报名”栏目,注册并登录后点击本项考试的报名链接进行考试报名。
(三)报名流程
1.个人报名。满足申报条件的报考人员在报名期限内完成报考职业及工种选择、基本信息填写、个人照片和个人有效身份证件上传、职业技能等级认定个人信息登记表、报考条件对应附件上传。
2.报名受理。中教畅享收到报考人员报名信息后,对报名资质进行审核,最晚于报名3个工作日内将审核结果以短信形式告知,请注意查收。
3.网上缴费。报考人员收到资格确认短信后,按规定时间登录报名平台,进行网上缴费,并申领考试费发票。逾期未完成网上缴费的,视为自动放弃考试资格。
4.打印准考证。已成功缴费的报考人员可于考前5日起登录报名平台“打印准考证”栏目下载打印准考证,并按照准考证上的要求在规定时间、地点参加考试。
七、成绩公示与证书查询
(一)成绩公示
考试结束后,按要求统一组织阅卷,并将成绩进行公示。公示期为7天,接受社会各界监督。考生若对成绩有疑问可在公示期内提出书面的复核申请,逾期不予受理。
(二)证书查询
考生可通过技能人才评价证书全国联网查询网站(网址:http://jndj.osta.org.cn/)“职业技能等级证书”栏目进行证书查询,或登录电子商务师职业技能等级认定官方网站(网址:http://www.jinengpingjia.com/)“国网查询-证书信息查询”栏目查询。
八、业务受理
(一)业务受理地址:河南省郑州市金水区花园路西、农科路北1号楼25层2529
(二)业务受理时间:08:30-17:30(工作日)
(三)业务咨询电话:400-007-5676
(四)业务查询途径:http://www.jinengpingjia.com/
九、社会公开监督
社会公开监督电话:0371-60903675
社会公开监督邮箱:ecc@itmc.cn

